Проектирование архитектуры сайта – это самый первый этап в разработке, после которого уже следует дизайн, программирование, наполнение контентом, тестирование и запуск. Если вы сразу “берете быка за рога” и приступаете к отрисовке прототипов, дизайну и программированию, то есть большая вероятность что вы:
- Потратите в разы больше денег на переделки и доработки.
- Затянете сроки проекта
- В итоге получите не продающий интернет-магазин.
Разрабатывать сайт без архитектуры, это все равно, что строить дом без проекта – результат может быть непредсказуемый.
Гульназ. Head of Account Management
Когда необходимо проектирование архитектуры e-Commerce проекта?
- У вас есть идея интернет-магазина или маркетплейса, но нет опыта в электронной коммерции.
- Вы провели маркетинговое исследование, и теперь вам нужно разработать структуру сайта на его основе.
- У вас есть готовое техническое задание, но оно недостаточно детальное для старта разработки.
- Вы не знакомы с возможностями платформы CS-Cart для магазинов и маркетплейсов.
Что дает грамотная архитектура после запуска проекта?
- Увеличивает продажи. Пользователи легко ориентируются на сайте и быстро находят нужный им товар или информацию. Грамотная архитектура ненавязчиво подталкивает посетителя к покупке.
- Увеличивает трафик на сайт. Продуманная структура позволяет избежать технических ошибок и повышает юзабилити, что положительно влияет на позиции вашего сайта в выдаче поисковых систем.
- Управление приоритетами. Вы сами можете выбирать, на какие товары направлять пользователей, например, на наиболее маржинальные категории.
Почему мы рекомендуем начинать проект интернет-магазина с дизайна архитектуры?
- Экономия денег. Намного дешевле исправить ошибки и все согласовать на этапе проектирования, чем дополнительно нанимать дизайнера и разработчика для переделывания работы. Имея техническое задание, команда выполнит проект в том виде, который вам нужен, и при этом не будет задавать тысячу вопросов о работе отдельных кнопок и т.д.
- Ускоренный запуск проекта. Проектирование интернет-магазина поможет оптимизировать процесс разработки за счет создания документации, понятной для вас и команды разработчиков.
- Качественный продукт. За счет анализа и систематизации технических требований экспертами, вы получаете качественный продукт, который сможет поддерживать любой разработчик за счет обращения к единому базисному документу.
- Точная оценка трудозатрат на проект. А также рекомендации экспертов по особенностям разработки конкретных функциональностей и очередности выполнения задач.
Что вы получаете после этапа проектирования сайта
При дизайне архитектуры мы составляем и передаем вам:
- Текстовое описание функционала и требований к проекту. Оно включает точное описание всех разделов интернет-магазина.
- Схему взаимодействия подсистем сайта (например, как работают интеграции CS-Cart с вашей CRM/ERP, системами доставки, оплаты и др.)
- Карту реализации проекта (Road map) с указанием этапов и сроков выполнения работ
- Коммерческое предложение с описанием решений, стоимостью и общим сроком разработки проекта онлайн-магазина
Специфика архитектуры и инфраструктуры eCommerce проекта
Разработку архитектуры мы начинаем с описания общих задач, которые должен решать сайт. Определяем, какие разделы, страницы и функционал будут в магазине, а также прорабатываем всех технические требования и интеграции:
- Личный кабинет
- Платежные системы
- Взаимодействие между администратором и вендорами
- Возможности пользователей
- Процессы оплаты/доставки
- Особенности обработки заказа
- Сервисы аналитики
В случае, если выбрана платформа CS-Cart, мы анализируем, насколько подходит функционал «из коробки» под задачи проекта и что нужно будет дорабатывать программистам.
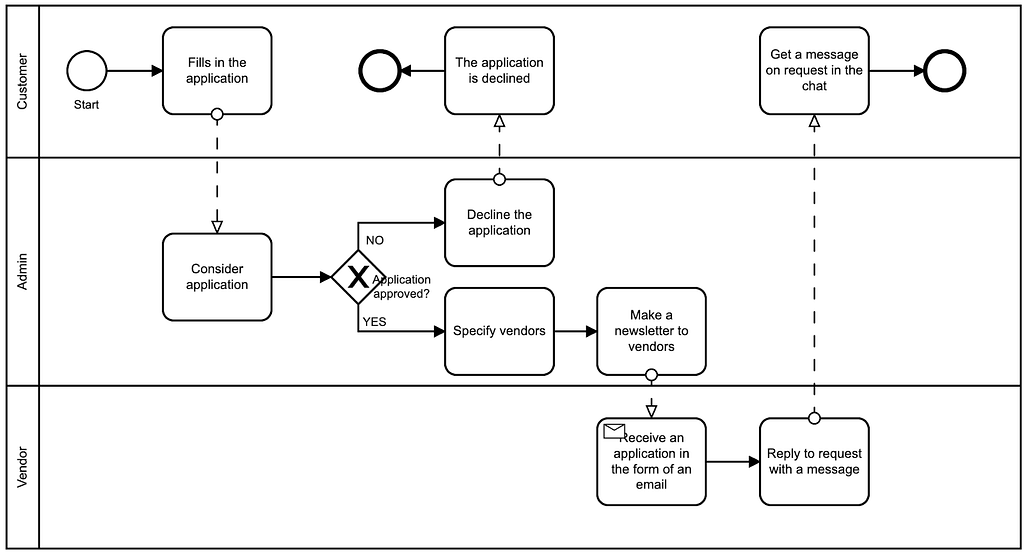
Проектирование сайта электронной коммерции позволяет получить четкое представление о том, как будет работать готовый проект.
Ниже представлены примеры некоторых схем, которые заказчик получает в процессе проектирования магазина:



Также в проектирование информационной системы интернет-магазина входит описание Customer Journey Map (CJM) для всех групп пользователей.
Примеры функциональных ролей:
- Постоянный клиент / VIP
- Администратор
- Продавец
- Кассир
- Оператор колл центра
- Сотрудник склада
- Курьер
- Оператор пункта самовывоза
- Менеджер категории
- Контент менеджер
- Маркетолог
- Рекламодатель
- Администратор сайта
- B2B клиент
- Дилер
- Бухгалтер / Финансист
- Бизнес-аналитик
Разберем функции и привилегии на примере роли “клиент”
Клиент может:
- Зарегистрироваться через мобильный телефон, электронную почту или учетную запись в социальной сети
- настроить фильтры просмотра каталога
- заказать обратный звонок
- оставить отзыв или оценить товар
- поделиться социальным профилем
- общаться с продавцами на сайте
- проголосовать за любимый продукт
- добавить товар в корзину и список желаний
- подписаться на электронную почту
- пригласить друга в рамках партнерской программы
- зарабатывать бонусы и делиться ими с другими клиентами
Мне очень приятно осознавать, что работы, выполненные для наших клиентов, привлекают внимание. Если было бы можно, я бы присудил призы всем нашим клиентам. Они приходят к нам с очень креативными и сложными идеями. Наша задача приземлить эти идеи на существующие технологии с минимальными потерями. В этом нам помогает огромный опыт в тысячах проектах с клиентами по всему миру. Получение награды Tagline для нас весьма значимо. Это признание труда многих специалистов: разработчиков, продавцов, маркетологов. Конечно, мы работаем не для получения наград, а для помощи нашим клиентам в построении выигрышного бизнеса. Но для сотрудников нашей компании любое признание – это всегда дополнительная мотивация достигать ещё больших успехов.
Сергей. Commercial Director
Этапы проектирования интернет-магазина
Услуга предоставляется в несколько итераций и может занимать от двух недель до двух месяцев в зависимости от скорости и полноты ответов на вопросы заказчика.
- На первом этапе мы проводим анализ и задаем уточняющие вопросы.
- Для ускорения работы мы составляем базовую структуру по функционалу и потом только вносим изменения, исходя из специфики каждого проекта.
- Вы получаете краткое техническое описание для согласования.
- Далее, после получения ответов, мы составляем итоговый документ и направляем его на ознакомление вам.
Пример структуры документа по проектированию архитектуры магазина

Что не входит в услугу
Мы можем разработать структуру проекта на основе заданной функциональности. Наши специалисты сами собирают требования и адаптируют их под выбранную платформу. Однако мы не затрагиваем маркетинговую составляющую в части продвижения или наполнения интернет-магазина, ответственность за которую несет владелец магазина.
Выводы
Этап проектирования критически необходим для больших или нестандартных интернет-магазинов, маркетплейсов и других коммерческих сайтов. Он сэкономит время и деньги на этапе разработки, позволит всем участникам проекта действовать слаженно.
Грамотное проектирование и разработка интернет-магазина позволяет нашим клиентам выводить проект на рынок быстрее конкурентов, экономить средства без бесконечных переделок и получать продающий магазин.
Каталог продуктов и сервисов CS-Cart
- ★ CS-Cart для маркетплейсов: онлайн-демо
- ★ CS-Cart для интернет-магазинов: онлайн-демо
- ★ Мобильное приложение: App Store, Google Play
- ★ Сервис Заботы: чем полезен сервис




