В современном мире высококонкурентного бизнеса запуск нового продукта или проекта требует тщательной подготовки. Одним из ключевых шагов, который значительно повышает шансы на успех, является Discovery — процесс глубокого анализа и планирования. В этой статье мы рассмотрим, как грамотно провести Discovery-фазу и получить максимум от разработки проекта на старте.
Что такое Дискавери?

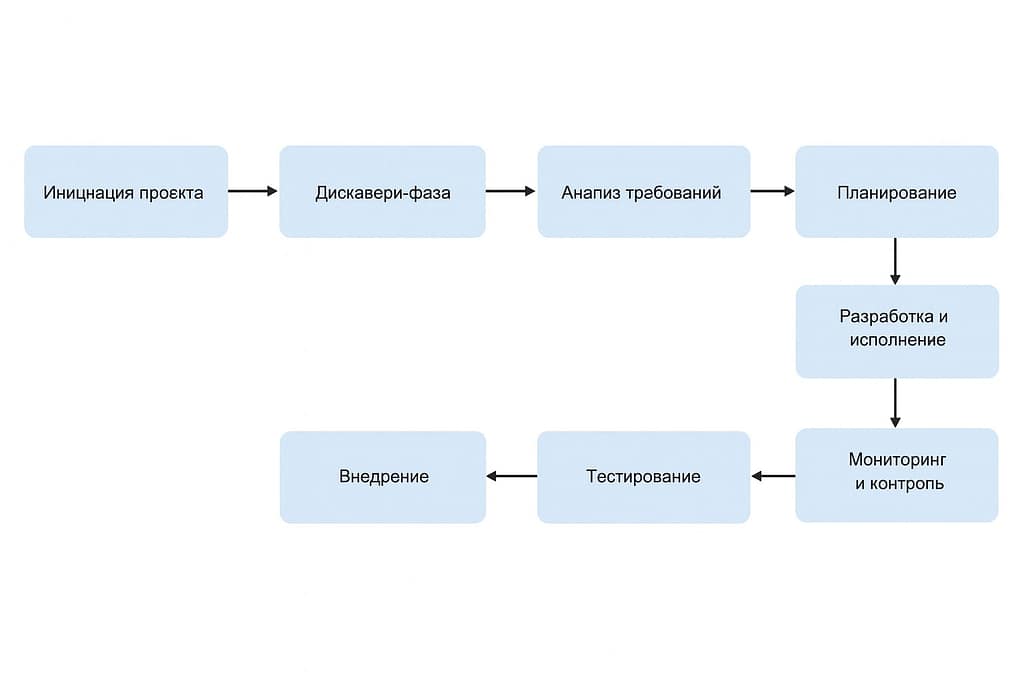
Этапы проекта
Дискавери-фаза — это один из этапов в проекте, который включает в себя все действия, направленные на выявление и уточнение требований и ожиданий от проекта. Процесс дискавери, охватывающий всю фазу, может включать в себя несколько дискавери-сессий и других активностей.
Этапы Дискавери:
- Установочная встреча: это первая встреча, на которой собираются все ключевые участники проекта. Установочная встреча по проекту помогает определить цели, задачи и ожидания от будущей работы.
- Продуктовые исследования: на этом этапе команда проводит анализ рынка, конкурентов и целевой аудитории. Это позволяет выявить потребности пользователей и определить, какие функции продукта будут наиболее востребованы.
- Анализ требований: после сбора информации команда формулирует требования (бизнес, функциональные и нефункциональные) к продукту, которые будут основой для дальнейшей разработки.
- Создание прототипов: на основе собранных данных разрабатываются прототипы, которые помогут визуализировать идеи и получить обратную связь от пользователей.
- Тестирование и итерации: прототипы тестируются, и на основе полученных результатов вносятся изменения. Этот этап может повторяться несколько раз до достижения оптимального результата.
Зачем нужен процесс Discovery?
Процесс дискавери позволяет избежать многих проблем на более поздних этапах разработки. Он помогает:
- Уточнить цели и задачи проекта.
- Идентифицировать риски и потенциальные проблемы.
- Оптимизировать ресурсы и бюджет.
- Увеличить шансы на успех продукта.
Когда нужна дискавери-фаза?
Дискавери-фаза особенно важна при запуске онлайн-маркетплейса или интернет-магазина. Этап следует включать в планирование проекта в следующих случаях:
Инициирование нового проекта или запуск нового продукта
Перед началом разработки важно собрать команду для определения видения и целей проекта, чтобы избежать ошибок.
Читайте далее: Продуктовый подход в разработке: в чем его особенности
Неясные цели или объем
Если цели проекта не ясны, дискавери поможет прояснить детали и установить четкие задачи.
Вовлечение заинтересованных сторон
При наличии разных участников, дискавери-фаза способствует открытым обсуждениям и нахождению общего видения, что укрепляет сотрудничество.
“Всем членам команды необходимо прийти к общему пониманию того, какова конечная цель проекта/продукта, иначе в процессе реализации могут возникнуть трудности, которые повлекут за собой дополнительные расходы.”
Валерия, руководитель группы системных аналитиков
Переход к новой фазе
Если вы переходите к новой фазе проекта, такая сессия поможет переосмыслить цели, собрать отзывы пользователей и приоритизировать новые функции.
Понимание, когда проводить дискавери-фазу, может существенно повлиять на успех проекта, обеспечивая ясность и согласованность с целью уверенного продвижения вперед.
Как организовать установочную встречу по проекту?
Начните встречу с представления участников, обозначьте повестку дня. Старайтесь придерживаться графика, чтобы не отнимать время у всех участников.
Примерная повестка для встречи Discovery с приблизительным таймингом каждого этапа может включать:
- Введение (5 минут)
- Обзор целей (10 минут)
- Представление участников (15 минут)
- Обсуждение текущих проблем (20 минут)
- Мозговой штурм (30 минут)
- Следующие шаги и задачи (10 минут)
- Вопросы и ответы (10 минут)
Конечно, не каждая встреча может проходить очно. В наше время всё больше компаний проводят такие встречи удалённо, чтобы сэкономить время и ресурсы. Виртуальные инструменты отлично помогают организовать удаленные сессии.
Как подготовиться к удаленной встрече:
Перед проведением Discovery-звонка, сверьтесь с нашим чек-листом:
- Вы определили цели: четко сформулируйте, что хотите узнать в процессе встречи по поводу целей и задач вашего проекта. Это поможет правильно настроить ожидания.
- Вы определили состав участников: определите, кто из участников на каком этапе необходим, какие у них роли и задачи, чтобы подготовить релевантные вопросы.
- Вопросы подготовлены: сформулируйте вопросы так, чтобы получить ценные инсайты. Используйте как открытые вопросы («Что вы думаете о новой вкладке на сайте?»), так и закрытые («Этот продукт доступен по подписке?»), чтобы лучше понять ситуацию.
- Составлена повестка дня: определите структуру звонка: введение, обсуждение, вопросы и ответы, чтобы разговор был максимально продуктивным.
- Подведены итоги: после встречи отправьте участникам письмо с ключевыми выводами и следующими шагами, чтобы все были в курсе дальнейшего плана действий.
- Роли назначены: распределите роли в команде, например, назначьте модератора и ответственного за заметки, чтобы встреча проходила эффективно.
- Материалы собраны: подготовьте все необходимые документы: бриф проекта и предыдущие заметки, чтобы поддержать обсуждения фактами.
- Вся техника работает: убедитесь, что всё работает — платформа для звонков, звук, видео, чтобы не было технических проблем во время встречи.
В нашей компании мы всегда отправляем бриф проекта перед встречей, чтобы сэкономить время и иметь общее представление о проекте.
Вопросы для обсуждения на Discovery-встрече
Примерный список ключевых вопросов:
- Каковы основные цели проекта?
Например, если цель — увеличить онлайн-продажи на 20% за полгода, команда может сфокусироваться на улучшении пользовательского интерфейса на сайте или запуске таргетированных рекламных кампаний. Основные KPI будут включать рост продаж, конверсию и стоимость привлечения клиентов. - Какие сложности возникают в настоящее время?
Примером может быть высокая доля брошенных корзин на сайте. Обсудив это, команда может предложить улучшить процесс оформления заказа или внедрить улучшения дизайна интерфейса для завершения покупок. Метрики могут включать процент отказов, время, проведенное пользователем на сайте, и количество просмотренных страниц на сессию. - Какие у нас есть ресурсы?
Например, если у команды есть бюджет в 500 000 рублей на маркетинг и опытный дизайнер, это поможет эффективно распределить средства на рекламные кампании и материалы. Метрики могут включать ROI (возврат на инвестиции) рекламных кампаний и процент времени, когда ключевые члены команды доступны для работы над проектом. - Как мы определим успех этого проекта?
Успех можно измерить, например, в 15%-м увеличении уровня удержания клиентов в течение года. Метрики могут включать уровень удержания, NPS (индекс лояльности) и частоту повторных покупок. - Кто ключевые заинтересованные стороны в проекте?
Это могут быть маркетологи, отдел продаж и сотрудники службы поддержки. Понимание их точек зрения поможет настроить проект под их потребности. Метрики могут включать вовлеченность заинтересованных сторон и эффективность их взаимодействия. - Каков срок выполнения проекта?
Если проект рассчитан на 6 месяцев, с этапами каждый месяц, это позволит команде более точно планировать свои действия, например, завершить исследование рынка в первый месяц и запустить пилотную кампанию на третий. Метрики могут включать процент выполнения этапов и соответствие срокам.
Трудности при проведении дискавери-сессий
Проведение дискавери-сессии может быть очень полезным, но не обходится без трудностей. Ниже рассмотрим некоторые распространенные проблемы, с которыми вы можете столкнуться, особенно при организации сессии на старте онлайн-проекта.
Нехватка вовлеченности
Одна из главных проблем — это нехватка вовлеченности участников. Если они не чувствуют ценности сессии или считают, что их мнения не важны, атмосфера становится пассивной, и идеи не возникают. Чтобы этого избежать, необходимо создать культуру участия, где каждый будет чувствовать, что его вклад имеет значение.
Неопределенные цели
Еще одной трудностью являются неопределенные цели. Если задачи сессии не четко сформулированы, обсуждения могут блуждать без конкретного направления, что приводит к неэффективным результатам. Участники могут не понимать, на чем им следует сосредоточиться, что вызывает путаницу и разочарование. Лучше всего заранее отправить повестку встречи всем участникам, чтобы они могли подготовиться и понять, какие конкретные темы будут обсуждаться. Также важно установить четкие, измеримые цели перед встречей, чтобы все были на одной волне.
Ограниченное время
Ограниченное время также может стать значительной проблемой. Недостаток времени мешает полным обсуждениям, оставляя важные темы без внимания. Когда сессии проходят в спешке, участники могут чувствовать давление, что снижает креативность и приводит к поверхностным выводам. Чтобы избежать этого, выделите достаточно времени для каждого пункта повестки и, если необходимо, рассмотрите возможность проведения дополнительных сессий. Лучше выделить больше времени и завершить встречу раньше, чем не успеть обсудить важные вопросы.
Разнообразие мнений
Наконец, разнообразие мнений может усложнить достижение консенсуса. Хотя наличие разных точек зрения может обогатить обсуждения, противоречивые мнения могут привести к разногласиям и замедлить процесс. Важно эффективно управлять этими различиями, поощряя уважительный диалог и сосредотачиваясь на поиске общего языка. Умение вести обсуждения так, чтобы ценить все мнения и одновременно стремиться к консенсусу, является ключевым моментом.
Советы для успешной дискавери-сессии
Теперь, когда мы обсудили трудности, давайте рассмотрим несколько советов, чтобы ваши дискавери-сессии были успешными и продуктивными.
Поощряйте участие
Создайте инклюзивную атмосферу, где слышны все голоса. Используйте такие техники, как круговое обсуждение или работа в малых группах, чтобы каждый мог внести свой вклад. Когда участники чувствуют свою ценность, они более активно участвуют в сессии.
Сохраняйте фокус
Держите обсуждения в рамках повестки, чтобы избежать отклонений от темы. Назначьте фасилитатора, который будет направлять разговор и при необходимости возвращать его к повестке. Это поможет поддерживать динамику и гарантировать, что все ключевые вопросы будут охвачены.
Документируйте идеи
Важно фиксировать ключевые моменты и решения для будущего использования. Назначьте человека, который будет вести записи, чтобы зафиксировать важные идеи и действия. Эти записи станут ценным ресурсом при дальнейшем продвижении проекта и помогут ничего не упустить.
Следите за выполнением
Отправьте всем участникам резюме встречи с основными выводами и следующими шагами. Это не только закрепляет обсужденное, но и помогает поддерживать всех в курсе и вовлекать в прогресс проекта.
Примеры успешных дискавери-сессий
На практике Discovery используется как для стартапов, так и для крупных компаний. Для малого бизнеса Discovery-фаза позволяет избежать ошибок и потерь ресурсов на старте. Крупные компании используют этот процесс для масштабирования и выстраивания новых продуктовых линеек.
Сбермаркет: улучшенный алгоритм доставки

СберМаркет, один из ведущих сервисов доставки продуктов в России, активно использовал дискавери-сессии для определения пользовательских потребностей и улучшения взаимодействия с клиентами. В ходе дискавери-сессий компания смогла выявить, что пользователям важны точные временные интервалы доставки и удобные способы оплаты. Это позволило приоритизировать разработку функций, таких как улучшенные алгоритмы планирования доставки и интеграция с новыми платежными системами.
Ozon: оптимизация процесса возвратов

Ozon, один из крупнейших маркетплейсов в России, активно использует дискавери-сессии при запуске новых функций и улучшении пользовательского опыта на платформе. В ходе одной из дискавери-сессий было выявлено, что пользователи испытывают трудности с процессом возврата товаров. Компания приоритизировала улучшение интерфейса для возвратов и упрощение взаимодействия с поддержкой, что решило ключевую проблему клиентов.
Это позволило сократить количество негативных отзывов и запросов в службу поддержки, а также снизить операционные затраты, связанные с обработкой возвратов.
Wildberries: улучшение трекера доставок

Wildberries, один из крупнейших онлайн-ритейлеров в России, также активно применял дискавери-сессии для оптимизации логистики и улучшения процессов. В ходе сессий команда выявила потребность в улучшении отслеживания доставки товаров и работе с курьерскими службами. Это позволило внедрить новые алгоритмы маршрутизации и улучшить мобильное приложение для отслеживания заказов в реальном времени. Благодаря этим изменениям, компания повысила удовлетворенность клиентов и сократила издержки, связанные с возвратами и ошибками в логистике.
Как этап дискавери помог нашему клиенту получить грант на разработку маркетплейса

В 2022 году наша компания провела дискавери-сессии с основателем стартапа, который планировал запустить бьюти-маркетплейс на платформе CS-Cart. Для привлечения интереса инвесторов была необходима демоверсия. Через структурированные дискавери-сессии мы предоставили бизнес-анализ, проектирование архитектуры и настройку главной страницы, что помогло клиенту получить грант на разработку всего за три месяца.
Во время наших дискавери-сессий мы выявили цель предпринимателя — создать цифровую экосистему для профессионалов в области красоты. Чтобы обеспечить уникальность и привлекательность проекта, мы предложили следующие шаги:
- Бизнес-анализ: мы организовали обсуждения для определения целей проекта, целевой аудитории, продуктового предложения и стратегий монетизации. Это дало ясность и направление.
- Проектирование архитектуры магазина: мы совместно разработали структуру и функциональность сайта, акцентируя внимание на многопользовательском подходе для взаимодействия с местными поставщиками и создании интуитивно понятного пользовательского пути.
- Настройка главной страницы: наши сессии включали планирование дизайна сайта, чтобы он был визуально привлекательным и информативным для инвесторов.
Проектирование архитектуры сайта электронной коммерции
Мы создаем структуру проекта, используя CS-Cart или Multi-Vendor. Вы получите подробное описание всех разделов интернет-магазина, а также дорожную карту проекта с описанием этапов и сроков реализации.
Структурированные дискавери-сессии сыграли ключевую роль в согласовании видения клиента с конкретными стратегиями. Открытый диалог и тщательный анализ помогли создать убедительную презентацию, которая продемонстрировала потенциал маркетплейса. Этот кейс подчеркивает важность дискавери-сессий на старте проекта для создания прочной основы успешного маркетплейса.
Области применения дискавери
Как для малых, так и для крупных бизнесов, дискавери-сессии будут полезны в следующих областях:
- Сессия по бренду
Сосредоточена на понимании идентичности бренда, его ценностей и целевой аудитории.
- Сессия по продукту
Направлена на определение функций продукта, потребностей пользователей и его соответствия рынку.
- Сессия по UX-дизайну
Фокусируется на исследовании пользовательского опыта, собирая данные о поведении и предпочтениях пользователей.
- Дискавери-сессия в маркетинге
Включает изучение потребностей клиентов и их проблем для адаптации предложений.
- Дискавери-сессия для определения портрета пользователя
Сбор информации о потребностях и проблемах пользователей для разработки продукта. Этот процесс включает интервью, опросы и тестирование удобства пользователей, что помогает лучше понять целевую аудиторию. Создание пользовательских персон и определение путей пользователя позволяют выявить ключевые точки взаимодействия и области для улучшения.
“В процессе реализации продукта/проекта всегда важно понимать, кто являются конечными пользователями и в чем их проблема, как продукт/проект может им помочь.”
Валерия, руководитель группы системных аналитиков
- Техническая дискавери-сессия
Определяет технические требования, ограничения и возможные решения.
Узнайте больше о том, как составить спецификацию требований к программному обеспечению
Процесс дискавери в зависимости от бизнес-модели
Дискавери проекта имеет ключевое значение для успеха продукта, независимо от выбранной бизнес-модели. Однако некоторые аспекты дискавери могут различаться в зависимости от того, какую бизнес-модель использует компания.
Бизнес-модель B2B
- Особое внимание уделяется анализу потребностей и проблем клиентов из корпоративного сектора
- Проводятся глубинные интервью с представителями компаний-клиентов для понимания их специфики и требований
- Изучаются конкурентные решения, используемые в корпоративном секторе
Бизнес-модель B2C
- Фокус смещается на исследование потребностей и поведения конечных пользователей-потребителей
- Используются методы UX-исследований: интервью, анкетирование, наблюдение за пользователями
- Анализируются тренды и предпочтения массового рынка, а не отдельных корпоративных клиентов
Читайте далее:
- B2C-маркетплейс: Что это такое, примеры, как запустить
- B2B vs B2C: Разница между интернет-магазинами и маркетплейсами
Независимо от бизнес-модели, процесс дискавери позволяет собрать ключевую информацию о рынке, пользователях и конкурентах, необходимую для создания успешного продукта. Результаты дискавери закладывают основу для дальнейшей разработки и развития продукта в соответствии с выбранной бизнес-стратегией.
Что происходит после Discovery-фазы проекта
После завершения фазы дискавери команды обычно переходят к планированию и реализации. Этот этап включает проведение стратегических сессий, в ходе которых команда создает детальные планы проекта на основе собранных во время сессии данных. Участники определяют сроки, распределяют ресурсы и устанавливают роли и обязанности, чтобы обеспечить плавный переход к следующей фазе. Такой структурированный подход помогает поддерживать динамику и создает основу для успешной реализации проекта, что в конечном итоге приведет к успешному запуску вашего проекта.
Пример дорожной карты проекта

В нашей компании мы используем дорожные карты для визуализации результатов.
Проведение стратегической сессии
Стратегическая сессия — это важный инструмент для планирования и анализа. Она помогает команде сосредоточиться на ключевых задачах и выработать стратегию на будущее.
Как провести стратегическую сессию
- Четко сформулируйте, что вы хотите достичь в ходе встречи.
- Создайте сценарий, который включает все ключевые темы и вопросы для обсуждения.
- Убедитесь, что на стратсессии присутствуют все ключевые игроки, которые могут внести вклад в обсуждение.
- Назначьте модератора, который будет вести сессию и следить за временем.
- Ведите протокол стратегической сессии, чтобы зафиксировать все важные решения и идеи.
Заключение
Процесс discovery и установочные совещания играют ключевую роль в успешной реализации проектов. Они помогают командам глубже понять потребности пользователей и определить направления для дальнейшей работы. Это экономит ресурсы проекта и позволяет эффективно приоритизировать задачи.
В нашей компании процесс дискавери является обязательным этапом перед началом разработки любого проекта. Discovery позволяет нам детально понять ожидания заказчика, исследовать рынок и конкурентов, а также выявить возможные риски.
Благодаря этому процессу наша команда получает четкое представление о том, какие задачи требуют приоритетного решения, что обеспечивает плавный и успешный запуск продукта, соответствующего ожиданиям клиента.
Готовы сделать первый шаг к успешному проекту? Свяжитесь с нами для организации вашей Discovery-сессии и начните с нами путь к успеху вашего бизнеса.
Каталог продуктов и сервисов CS-Cart
- ★ CS-Cart для маркетплейсов: онлайн-демо
- ★ CS-Cart для интернет-магазинов: онлайн-демо
- ★ Мобильное приложение: App Store, Google Play
- ★ Сервис Заботы: чем полезен сервис
Часто задаваемые вопросы
Какова оптимальная продолжительность сессии Discovery?
Обычно от 1 до 3 часов, в зависимости от сложности проекта.
Кто должен участвовать в Discovery-процессе?
Ключевые заинтересованные стороны, члены команды и те, кто может внести ценные инсайты.
Какие инструменты могут помочь в проведении сессий Discovery?
Для проведения дискавери-сессий можно использовать российские аналоги популярных зарубежных инструментов: Яндекс 360 для совместной работы с документами (аналог Google Docs), Tilda Publishing для создания прототипов (аналог Miro), TrueConf и Webinar.ru для видеоконференций (аналог Zoom), МойОфис для работы с документами и таблицами, а также Mind42 или A7 Mind для создания интеллект-карт. Для управления проектами можно использовать TaskData или Trello с российским хостингом. Эти решения обеспечивают полный цикл работы над проектом с соблюдением локальных требований по хранению данных.
Как провести Discovery для eCommerce сайта?
Начните с понимания целей клиента, сбора пользовательских требований и определения технических ограничений через структурированную сессию.
В чем разница между этапом Discovery и MVP?
определить цели, потребности пользователей и ключевые функции проекта, выявить риски и создать стратегию разработки. Результатом этого этапа является понимание того, что нужно разрабатывать. MVP (от англ. Minimum Viable Product, минимально жизнеспособный продукт) — это уже работающая версия продукта с минимальным набором функций, необходимым для тестирования на рынке и сбора обратной связи от пользователей. Discovery помогает подготовить основу для разработки, а MVP реализует эту основу в виде продукта. Больше про MVP можно узнать из наших статей:
- Что такое MVP: запускаем проект с минимумом затрат
- Как MVP позволяет обеспечить успех онлайн-бизнесу: лучшие примеры из нашей практики
- Тестирование MVP проекта: стадии, оценка.
Гаянэ
Гаянэ Тамразян — писатель и контент-маркетолог, специализирующийся на электронной коммерции. Она создает информативные и актуальные статьи, которые помогают читателям разобраться в сложностях цифровой торговли. Ее стиль написания отличается ясностью и доступностью, что делает материал понятным как для профессионалов, так и для широкой аудитории. Гаянэ стремится делиться знаниями, вдохновляя бизнес и потребителей на успешное взаимодействие в быстро меняющемся мире онлайн-торговли.












